| 일 | 월 | 화 | 수 | 목 | 금 | 토 |
|---|---|---|---|---|---|---|
| 1 | ||||||
| 2 | 3 | 4 | 5 | 6 | 7 | 8 |
| 9 | 10 | 11 | 12 | 13 | 14 | 15 |
| 16 | 17 | 18 | 19 | 20 | 21 | 22 |
| 23 | 24 | 25 | 26 | 27 | 28 | 29 |
| 30 |
- ㅇ
- IMPLEMENT
- Recylcer
- Android
- 회피
- 취약점
- jvm
- bytecode 분석
- Transition
- 심리학
- opcode
- Interface
- 일상탈출
- bytecode
- static
- 일상회피
- 치유
- throws
- 심리여행
- Navigation Component
- HelloWorld
- Shared Elements
- 여행
- 보안
- javap
- 여행계획
- abstract
- 버킷리스트
- extends
- 보안취약점
- Today
- Total
패스트터틀
나를 바꾸는 행동분석학(시마무네 사토루)를 읽고나서.. 본문

행동의 중요성을 깨닫고 관련하여 행동 분석학이라는 심리학에 관심이 가서 빌렸다.
행동심리학은 눈으로 관찰 가능한 행동만을 다루는 학문으로 비판도 받기도 하지만 실용적이고 과학적 연구방법의 객관적인 자료수집에 용이하여 지금까지도 많이 연구되고 있다고 한다. 가장 중요한 것은 실용적이 다라는 점 같다.
깊게 생각하여 무의식적인 생각을 파고들어 생각을 바꾸는 게 쉬울까 그냥 행동을 바꾸는 게 쉬울까?
나는 후자라고 생각한다. 행동을 바꾸는 것은 생각을 바꾸는 것보다는 쉽다. 행동을 바꾸기 위해서는 어떠한 전제조건들이 필요하고 이것을 저자는 수반성이라고 알려준다. 행동을 하는 것과 관련하여 앞선 행동들을 수반성이라고 한다. 예를 들어서 맥주를 마실 때 친구를 만나는 것은 친구가 수반되어 맥주를 마시게 되는 것이다. 그냥 쉽게 말해 어떤 행동을 유발하는 행동이라고 생각하면 쉽다.
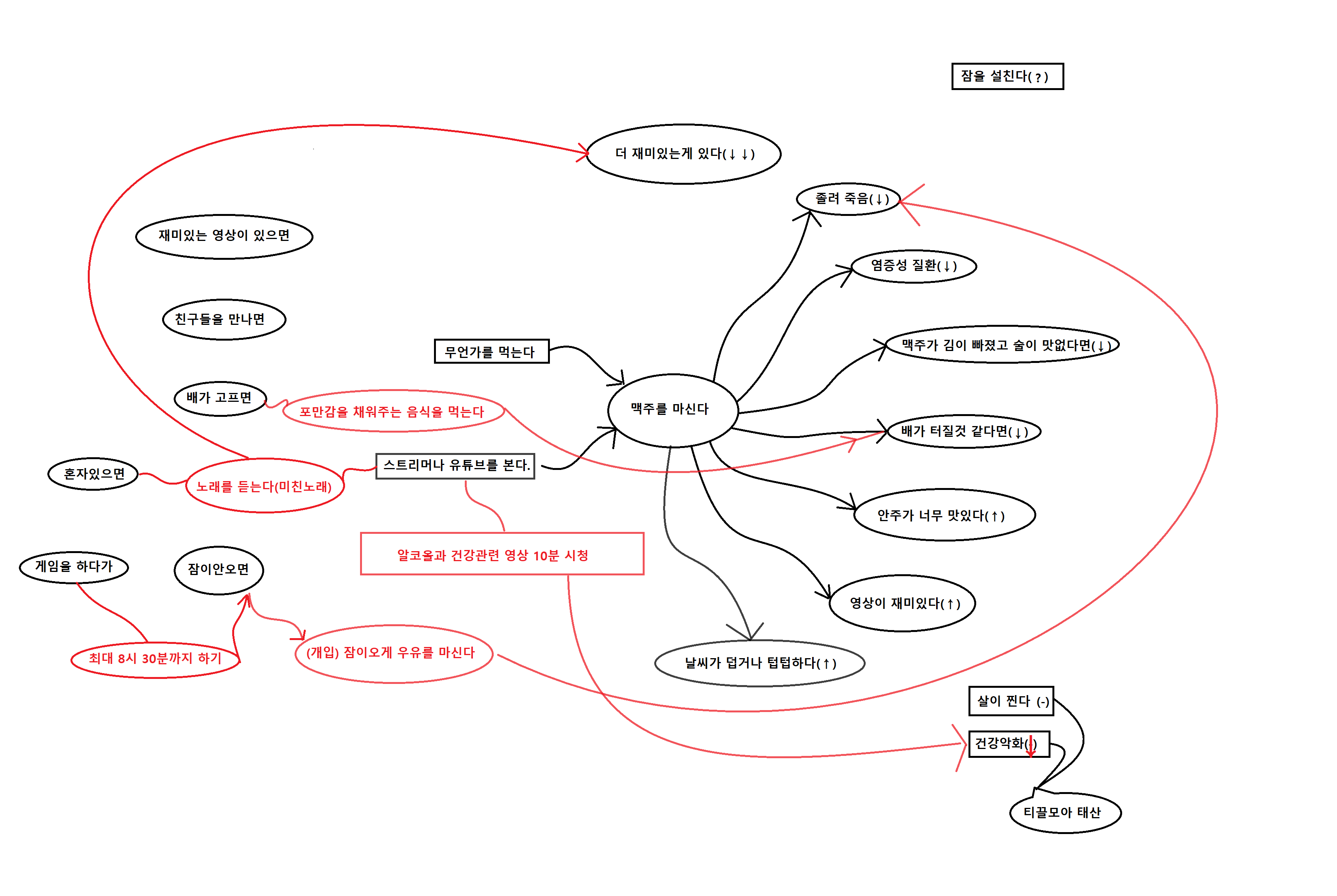
책은 어렵지 않다. 근데 앞에 부분은 지루하다. 그래서 저자는 앞에 부분은 이론 관련하여 설명이니 필요 없다면 바로 뒷부분으로 넘어가라고 한다. 매우 친절하고 매우 실용적이다. 뒷부분부터는 실제로 자기 자신을 테스트해보고 실험할 수 있는 방법을 알려준다. 매우 실용적이고 본인도 이 방법을 통해 가끔씩 집에서 마시는 맥주를 끊기 위해 따라 해서 작성해봤다.

(작성방법은 책의 저작권이 걸릴 것 같아 무서워서 못 올린다.
하지만 위에 것을 참고하고 밑에 것을 읽어보면 대충 감은 올 것이다.)
---------------------------------------------------------------------------------------------------------------------
'티끌모아 태산형' 수반성과 '천재지변은 잊고 있을 때 찾아온다'형 수반성은 필요한 행동을 연기하고 미루게 합니다.
낮은 확률이 원인입니다.
즉 사람이 사람답게 살고 가지고 있는 능력을 최대한 발휘하려면
이러한 비효율적인 수반성에 맞설 대책이 필요하다는 말입니다."

저자는 행동을 하려고 하거나 바꿀 때 티끌모아 태산과 같이 시간이 매우 오래 걸리거나 천재지변과 같이 아주 낮은 확률로 나타나는 것을 절대로 행동의 강화와 약화에 영향을 끼친다고 생각하지 말라고 한다.
예를 들어서 동기부여 영상을 하루에 100번씩 본다고 해서 사람이 달라지지 않는다. 왜냐하면 동기부여 영상에서 우리에게 바라는 목표나 설정은 너무 많은 노력과 시간이 필요하기 때문이다.
내가 지금 당장 영어공부를 하면 무조건적으로 미래에 도움이 될 것이라는 사실을 알면서도 실행하기 힘든 이유는 당장 피드백을 받기가 힘들고 너무 먼 미래이기 때문이다. 그리고 사람들이 안전벨트를 매지 않는 이유는 사고 날 확률이 매우 낮다고 생각하기 때문이다.
이런 식의 비효율적이 수반성을 버리고 효과적이고 실용적인 수반성을 관리하여서 행동을 유발하여야 한다고 저자는 강조한다. 이 사실만 알아도 이 책에서 말하는 핵심은 다 안다고 해도 무방하다.
"행동 수반성을 그려보니 정리를 하지 않는 원인을 마음이나 자각에서 찾는 것은
잘못된 방향이라는 사실도 어쩐지 알 것 같았다."

나의 개인적인 생각으로는 행동심리학이 가장 우리에게 실용적인 심리학인 것은 지금 당장 나에게 필요한 행동을 즉각적으로 피드백해주기 때문이다. 예를 들어서 내가 직장을 다니고 있는데 퇴근하고 나서 집에 오면 우울하다 라는 고민이 있다고 가정하였을 때 그에 대한 해결책으로 누군가는 다음과 같이 말할 수 있다.
"원래 인간은 우울한 존재이니 너무 심각하게 받아들이지 말아라"
"직장이란 게 원래 기운을 빼앗으니까 당연한 것이다. 걱정 말아라 시간이 지나면 자연스레 해결이 될 것이다."
"어떠한 믿음을 가지게 되면 마음에 평안이 온다. 종교를 가져봐라"
"명상을 하여서 자신의 감정을 다스려보아라"
나는 이러한 말들은 누구나 할 수 있다고 생각한다. 그리고 말은 행동보다 한 십억 배는 쉽다.
하지만 책에서 나온 방법은 실용적으로 당장 할 수 있는 일이 무엇인지 알 수 있게 하는데 도움이 된다고 생각한다.
가령 위에 내가 위에 그린 맥주를 끊기 위해서 한 방법으로 해본다면 원인은 정확하게 알 수 없으나 최소한 다음과 같은 방법을 찾을 수는 있다. 우선 앞서 알아야 될 것은 어떠한 행동을 정하는 건데 우울한 것은 어떠한 행동이 아니기에 다른 행동을 정해야 한다. 예를 들어서 우울하기 때문에 어떤 특정한 것을 못한다면 특정한 것을 하는 것을 목표로 하고 그려보는 것이다. 여기서는 예를 들어 운동이라고 가정한다.
"내가 운동을 못하는 것은 집에서 헬스장까지 시간이 오래 걸리기 때문이다.
그러니까 헬스장을 직장에서 집으로 돌아오는 길로 정한다."
"만약 배가 너무 고파서 집에 와야 한다면 단백질 셰이크 같은 것을 먹어 입맛을 배린다"
"운동을 하루 거스른다면 친구를 만날 때 맥주를 못 마신다나
몇 kg을 감량하거나 증량하면 자신에게 에어 팟 선물 같은 규칙을 정한다."
"운동이 너무 재미가 없고 힘든 것은 티끌모아 태산이기 때문이다. 최대한 재미있는 운동을 찾는다."
과 같이 찾을 수 있다.
중요한 것은 우울증을 치료하기 위해서 우울증에 맞서기보다 우울증으로 일어나는 문제를 해결하는 것에 초점을 두는 것이다. 근본적으로는 우울증 문제를 해결하지 못한다고? 물론 그렇다. 하지만 나는 행동이 변화면 생각도 대체적으로 바뀐다고 믿는다.
내가 든 예시는 우울증으로 하였지만 복근을 만들거나, 책을 읽는 습관이거나, 돈 낭비 줄이기 등등 목표를 행동을 초점으로 수반성을 따져서 파악해보면 대부분의 습관은 고칠 수 있다고 저자는 말한다.
"'복근이 갈라진다'는 티끌모아 태산형 수반성에 해당한다."

복근을 만들 때는 책에서 나오는 '왜 왜'법을 써서 왜 만들려는지 원인을 파악해서 목표를 설정해야 한다고 강조한다.
예를 들어 복근을 만드는 것이 여자 친구나 인기가 많아지기 위해서라면 잘못되었다고 생각하라고 한다. 왜냐하면 목표가 너무 티끌모아 태산같이 어렵고 너무 먼 미래이기 때문이다. 이것은 사람마다 어떻게 설정하느냐에 따라 달라서 정확히 설명해주지는 않지만 너무 높은 목표를 하지 말라고 하는 것 같다. 피드백이란 것은 눈에 보여야 하니까 말이다.
"행동은 수반성을 바꾸어야 합니다."

나는 인간의 의지가 매우 나약하다고 생각한다. 그렇기 때문에 행동을 바꾸는 것이 어렵다고 생각하고 생각은 더 바꾸기 어렵다고 생각한다. 그렇기 때문에 행동을 바꾸는 것이 그나마 쉬운 방법이고 그에 대한 해결책은 나를 나약한 존재로 인식하고 통제하는 것이다.
다이어트를 하고 싶은가? 먹는다 라는 행동을 줄이는 방법은 많이 있다.
행동주의적 관점에서 보자면 우선 살을 빼고 싶다는 마음가짐을 다지라는 말은 통하지 않는다. 중요한 것은 먹는다라는 상황 자체(수반성)를 안 만들고 해당 행동을 제어하는 요인들을 자극시키는 것이다.
그러면 내가 굳이 머리 싸매고 먹을까 말까 하는 고민 자체가 사라진다. 다음과 같은 극단적 해결책도 도움이 된다.
1. 카드를 부러뜨린다.
2. 내가 자주 가는 매점에 가서 내가 이 시간대에 오면 절대로 음식을 팔지 말라고 부탁한다.
3. 체중이 찐다면 1kg당 불우이웃 돕기 10만 원을 예약한다.
이런 것을 통해 상황을 유발하지 않게도 가능하고 피드백 억제 부분에서는
1. 맛있는 음식을 먹을 때는 다이어트 관련 영상 10분 시청하여 불쾌감을 유발
2. 맛있는 음식을 먹을 때는 몸무게 위에 올라가서 서서 음식을 먹는다.
3. 맛있는 음식을 먹을 것 같은 시간대에는 당근이나 오이를 갈아서 먹거나 포만감을 주어서 못 먹게 만든다.
중요한 건 자신을 믿지 않는 것이다. 자신을 믿으면 믿은 만큼 살이 찐다.
"술자리이다 보니 친구도 술에 취해 얼마 안 가
'그런 다분한 소리 하지 말고 마시자'
라고 반대의 압력을 가할 때도 있습니다.
그럴 때는 차를 끌고 갔습니다."

저자가 실제로 감자칩을 끊기 위해서 마련한 방법으로 감자칩을 먹을 때는 주말에 맥주를 안마시기로 했는데 혹시나 마실 것 같은 상황을 예방하기 위해서 차를 끌고 가버렸다는 극단적인 것을 말해준다. 정말 대단한 생각이다.
근데 이쯤 되면 이런 생각이 들 수도 있다. 아니 차를 끌고 가고 카드를 부러뜨리고 하는 것도 의지가 필요한 거 아니야?
맞다. 하지만 머리 싸매고 근본 원인을 해결하는 것보다는 실용적이고 쉽다.
"개입을 계속하지 않으면 행동이 원래대로 돌아가 버린다고 해서 의미가 없지는 않습니다.
지금까지는 하려고 생각하면서도 하지 못했던 행동도
여차하면 어떻게든 된다는 것
그리고
어떻게 하면 좋을지를 안다는 것은 커다란 진전입니다."

리모컨 버튼으로 사람은 바뀌지 않는다. 그나마 가장 쉬운 방법은 리모컨을 아무거나 눌러보는 것이다.
이런 수반성을 통해 끊는다고 뭐해 어차피 또다시 무너질 텐데?
우선 성공한 경험이 생기면 전보다 쉬워지고 그렇다면 다른 방법이 있을 것 같다고 생각하면 오산이다.
그나마 이게 가장 빠른 해결책이고 수반성에 문제가 있다면 다른 수반성에는 문제가 없는지 생각하여 수정하고 수정한다.
"이 나 자신 실험을 해 보고 놀란 이유는 지금까지 오랫동안 고치려고 해도
고쳐지지 않던 버릇을 이렇게 간단히 줄일 수 있었기 때문입니다."

솔직히 말하면 간단하지는 않을 것이다. 어찌 되었든 최소한의 의지력은 필요하니까 말이다.
하지만 술을 어떻게 끊지? 살을 어떻게 빼지? 운동을 어떻게 하지? 보다는
해당 상황이 안 일어나게 하고 지속적으로 약화하는 피드백을 주는 것이 훨씬 쉽다.
고치려고 머리 쓰지 말아라. 그냥 수반성만 수정하여라
"아주 작은 환경의 차이로 행동이 바뀌었다는 사실에도 놀랐습니다."

작은 환경을 변화시키는 것은 어렵지 않은 일이다.
"이러한 연구에서는 몇 백 명이나 되는 피조사자를 대상으로 앙케트를 실시합니다.
그리고 예를 들어 애완동물을 키우는 사람의 평균 행복 도보다 높기 때문에
애완동물을 키우는 것이 행복도 향상으로 이어진다고 결론을 내립니다."

자기 행복을 추구하는 길은 자신이 만들 수 있다고 말하는 저자가 통계라는 것에서도 함정이 있고 대체적으로 자기 행복을 추구하는 길이 외부적인 요인을 바꾸는 것보다는 쉽기 때문에 이를 말하고 싶어서 적은 것 같다.
---------------------------------------------------------------------------------------------------------------------
이 책은 실용적이기 때문에 변화하고 싶은데 당장 무얼 할지 모르겠다는 사람은 읽으면 좋은 책이다.
변화에는 크게 노력이 필요하다는 이상한 자기 개발서가 많은데 사실 환경이 조금만 바뀌어도 사람을 조금씩 바뀐다.
내가 맨날 놀고먹는데 결혼을 하면(하는 것도 이상하지만) 자연스레 행동도 바뀌듯이 수반성을 검사하여서 조건을 약화 시커가 개입하여서 수정한다면 최소한 자신이 하는 행동에 대해서 왜 그러는지와 이유를 알 수 있고 더 나아가 바꿀 수 있다고 말하는 책이다.
물론 자신이 하는 생각 또한 중요하고 행동도 중요하다. 하지만 내 개인적으로는 생각 10 행동 90이 올바른 것 같다. 그리고 이렇게 믿는 것이 중요한 것 같다. 왜냐하면 생각해봤자 행동이 수반되지 않으면 그저 잠깐 0.00001 초동안 머문 생각에서 끝나지만 생각 없이는 행동하면 뭐라도 남는다. 이게 사람이 무슨 강아지도 아니고 경험을 통해 채찍과 당근으로만 살라는 극단적인 예시지만 최소 이러한 생각이라도 하여야 행동력이 올라간다.
습관을 형성하고 싶은 사람에게 추천하는 책이다. 사실 책을 읽는 사람들은 대체적으로 나같이 생각이 많은 사람들이라 더 필요하다고 생각한다. 살 빼고 싶은 사람, 술끊고 싶은 사람, 운동하고 싶은 사람, 변화하고 싶은 사람들은 읽어서 손해 볼 것은 절대 없는 책이다. 강력 추천한다.
'Humanities > book' 카테고리의 다른 글
| 스키너의 행동 심리학(B.F. 스키너)를 읽고나서.. (0) | 2019.11.22 |
|---|---|
| 아주 작은 습관의힘(제임스 클리어)을 읽고나서.. (2) | 2019.10.31 |
| 멍 때리기의 기적(스리니 필레이)을 읽고나서.. (0) | 2019.10.26 |
| 하버드 행동력 수업(가오위안)을 읽고나서.. (0) | 2019.10.21 |
| 신의 유전자-믿음의 생물학적 증거(딘 해머)를 읽고나서.. (0) | 2019.10.20 |